泗政办发〔2022〕10号泗水县人民政府关于印发泗水县产业发展综合承载能力提升工程实施意见的通知
各镇人民政府、街道办事处,县政府有关部门:
《泗水县产业发展综合承载能力提升工程实施意见》已经县政府同意,现印发给你们,请认真贯彻落实。
泗水县人民政府办公室
2022年12月31日
泗水县产业发展综合承载能力提升工程实施意见
为加快推进产业高质量发展,进一步提升产业发展综合承载能力,现就泗水县产业发展综合承载能力提升工程提出以下实施意见。
一、工作目标
坚持以习近平新时代中国特色社会主义思想为指引,全面落实创新、协调、绿色、开放、共享发展理念,围绕“一年夯基础、两年见成效、三年大提升”目标要求,以泗水经济开发区为主,镇街“双创”产业园为辅,全面提升产业平台生产、生态、空间等基本承载能力和创新、融合、生活、服务等核心承载能力,积极破解空间承载瓶颈制约,努力把各类产业平台建设成为新动能培育发展和传统动能改造提升的引领区、一流创业创新生态和营商环境的示范区、开放型经济和体制机制创新的先行区,为高质量推进产业现代化奠定坚实基础。
二、重点任务
(一)规划提升专项行动
1.优化泗水经济开发区规划。适时启动泗水经济开发区核心区控制性规划编制,明确园区整合及拟新拓展区域的空间四至、功能布局、路网框架等内容,合理设置产业发展区、管理服务区、商业服务区、居住生活区等。科学划定泗水经济开发区开发边界,优化调整管辖范围,实行“一区多园”,将工业熟地等调整至园区范围,扩大工业发展承载空间。(责任部门:县自然资源和规划局、县住房城乡建设局、泗水经济开发区)
2.明晰产业平台定位。优化产业平台空间布局,构建“泗水经济开发区——‘双创’产业园”产业平台体系。全力提升发展泗水经济开发区,打造省级动能转换引领区、现代产业集聚区、创新开放先行区和产城融合示范区,在省级开发区综合发展水平评价中3年内进入前100名。培育发展镇街“双创”产业园,打造中小微企业发展平台和特色产业发展集聚地。(责任部门:县发展改革局、泗水经济开发区、各镇街)
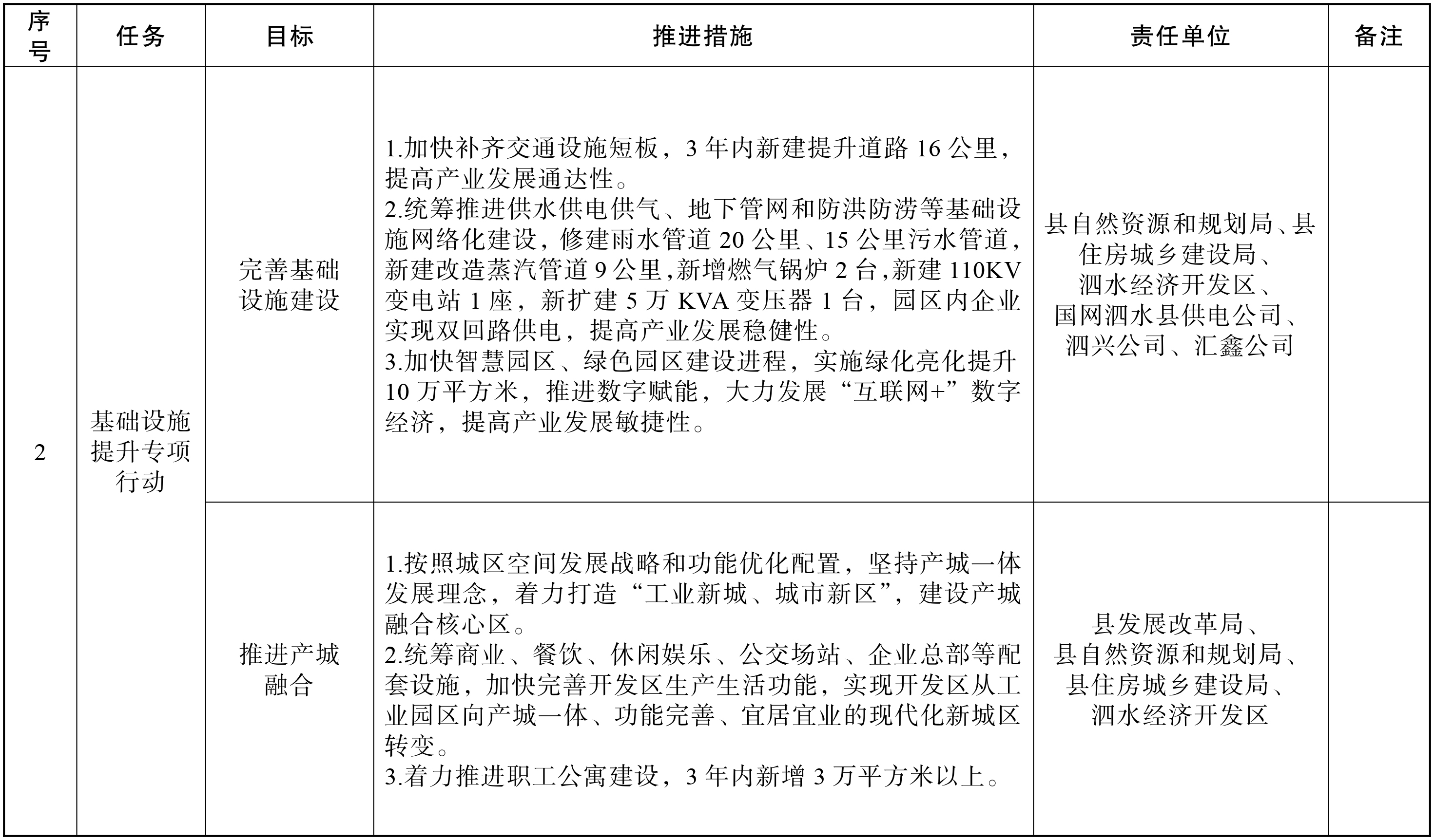
(二)基础设施提升专项行动
1.完善基础设施建设。加快补齐交通设施短板,3年内新建提升道路16公里,提高产业发展通达性。统筹推进供水供电供气、地下管网和防洪防涝等基础设施网络化建设,修建雨水管道20公里、污水管道15公里,新建改造蒸汽管道9公里,新增燃气锅炉2台,新建110KV变电站1座,新扩建5万KVA变压器1台,园区内企业实现双回路供电,提高产业发展稳健性。加快智慧园区、绿色园区建设进程,实施绿化亮化提升10万平方米,推进数字赋能,大力发展“互联网+”数字经济,提高产业发展敏捷性。(责任部门:县自然资源和规划局、县住房城乡建设局、泗水经济开发区、国网泗水县供电公司、泗兴公司、汇鑫公司)
2.推进产城融合。按照城区空间发展战略和功能优化配置,坚持产城一体发展理念,着力打造“工业新城、城市新区”,建设产城融合核心区。统筹商业、餐饮、休闲娱乐、公交场站、企业总部等配套设施,加快完善开发区生产生活功能,实现开发区从工业园区向产城一体、功能完善、宜居宜业的现代化新城区转变。着力推进职工公寓建设,3年内新增3万平方米以上。(责任部门:县发展改革局、县自然资源和规划局、县住房城乡建设局、泗水经济开发区)
(三)公共服务平台提升专项行动
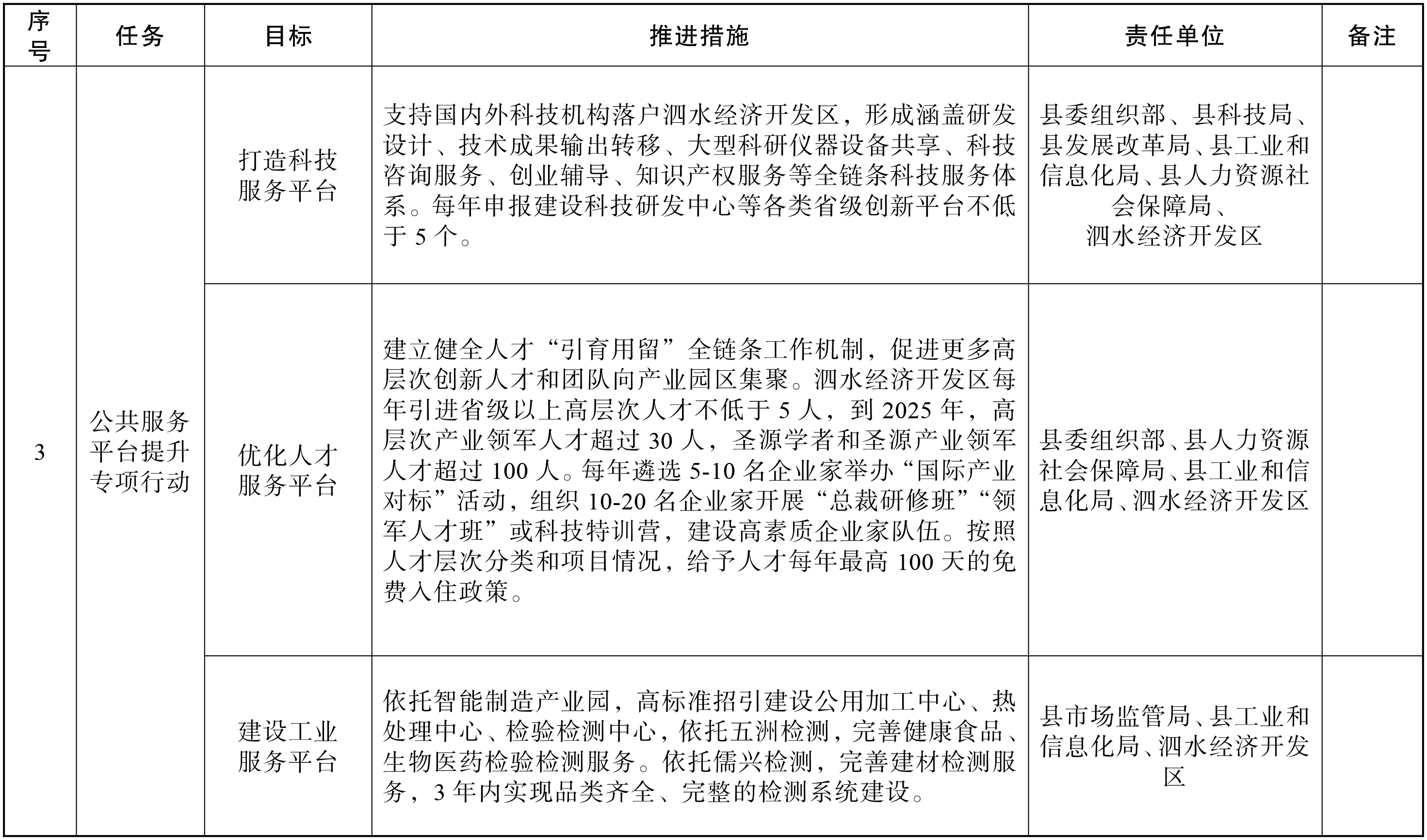
1.打造科技服务平台。支持国内外科技机构落户泗水经济开发区,形成涵盖研发设计、技术成果输出转移、大型科研仪器设备共享、科技咨询服务、创业辅导、知识产权服务等全链条科技服务体系。每年申报建设科技研发中心等各类省级创新平台不低于5个。(责任单位:县委组织部、县科技局、县发展改革局、县工业和信息化局、县人力资源社会保障局、泗水经济开发区)
2.优化人才服务平台。建立健全人才“引育用留”全链条工作机制,促进更多高层次创新人才和团队向产业园区集聚。泗水经济开发区每年引进省级以上高层次人才不低于5人,到2025年,高层次产业领军人才超过30人,圣源学者和圣源产业领军人才超过100人。每年遴选5-10名企业家举办“国际产业对标”活动,组织10-20名企业家开展“总裁研修班”“领军人才班”或科技特训营,建设高素质企业家队伍。按照人才层次分类和项目情况,给予人才每年最高100天的免费入住政策。(责任单位:县委组织部、县人力资源社会保障局、县工业和信息化局、泗水经济开发区)
3.建设工业服务平台。依托智能制造产业园,高标准招引建设公用加工中心、热处理中心、检验检测中心,依托五洲检测,完善健康食品、生物医药检验检测服务。依托儒兴检测,完善建材检测服务,3年内实现品类齐全、完整的检测系统建设。(责任单位:县市场监管局、县工业和信息化局、泗水经济开发区)
4.打造现代物流服务平台。高标准规划建设现代物流产业园,加快完善公共仓储、混合仓储、物流加工等配套和服务功能,积极引进大型知名物流企业落户。(责任单位:县交通运输局、县发展改革局、泗水经济开发区)
(四)“双创”产业园提升专项行动
1.支持镇(街道)“双创”产业园建设。鼓励镇(街道)“双创”产业园按照产业定位统一规划建设标准化厂房,各镇(街道)可自行建设“双创”产业园,也可与邻近镇(街道)合作建设,或引入社会资本参与建设;鼓励镇(街道)招引项目入驻“双创”产业园。开发区积极参与镇街双创产业园、工业园建设,具备条件的可以托管运营。(责任单位:各镇街、泗水经济开发区)
2.强化政策扶持。“双创”产业园产权为镇(街道)所有的,由县财政按厂房主体实际投资审计额的50%奖补,基础设施建设按实际投资审计额的30%奖补,其中使用国家、省市及其他专项扶持资金的部分,不再享受奖补。优先保障镇(街道)“双创”产业园及镇驻地开发项目建设用地,在土地增减挂钩指标安排上予以重点倾斜。(责任部门:县发展改革局、县财政局、县自然资源和规划局、泗水经济开发区)
(五)土地整备提升专项行动
1.严格土地利用管理。积极申报省、市重点项目,争取土地要素保障支持。严格执行土地出让制度和用地标准规定,将投资强度、亩均税收、环保节能等准入指标以及监管措施、违约处理等条款列入招商协议和土地招拍挂公告。推进工业项目用地标准化供应,强化保证金缴纳、约束性指标及履约监管,不动产权登记按照建设期、投产期、达产期分阶段管理。强化项目效益、用地监管,开展竣工核验和达产复核,对达不到要求的,按违约处理并督促整改。(责任部门:县发展改革局、县自然资源和规划局、县住房城乡建设局、泗水经济开发区)
2.鼓励闲置空间“二次利用”。坚持向“老园区”要资源,按照淘汰退出、司法处置、协商回购、搬迁置换等方式,依法处置低效闲置用地。加快推进新绿食品南厂区、圣昌特纸等企业用地处置,加速腾笼换鸟,盘活存量用地。支持园区低效土地和闲置厂房“二次招商”。(责任部门:县自然资源和规划局、县住房城乡建设局、泗水经济开发区)
3.推动镇街招商项目落入开发区。各镇街每年至少招引落地1个亿元以上产业项目,落户泗水经济开发区。项目签约后按实际投资规模,每投资1亿元奖励镇街1万元工作经费(原则上不包含大型农业开发等类型的项目)。镇街提报的拟参与全市观摩项目须为入驻泗水经济开发区项目。(责任部门:县财政局、各镇街、泗水经济开发区)
(六)服务保障提升专项行动
1.强化资金保障。按照“政府引导、市场运作、分类管理、防控风险”的原则,推进设立泗水经济开发区产业发展引导基金、园区建设发展基金和天使投资引导基金。依照基金规模,县政府引导基金按不低于20%的比例配套。鼓励社会资本参与开发区建设,积极探索PPP、EPC、股权投资等模式撬动社会资本投入。多渠道搭建政金企合作平台,用好政策性银行贷款,在授信额度、贷款条件等方面开辟“绿色通道”。(责任部门:县财政局、县发展改革局、县商务局、县国有企业发展促进中心、县地方金融服务发展中心、泗水经济开发区、汇鑫公司)
2.强化用工保障。聚焦“就业难”与“招工难”突出问题,从供给端与需求端两侧发力,充分发挥用工服务专员、人力资源服务机构、零工市场等力量,提升企业招聘能力,保障企业用工。实施促进职业教育高质量发展三年行动计划,完善校企合作育人机制,把“学校办到产业园区,专业建在产业链上”,推进职业教育与产业发展紧密对接、深度融合,更好地满足产业发展对技术技能型人才的需求。(责任单位:县人力资源社会保障局、县教育和体育局、泗水经济开发区)
3.打造优质营商环境。凝聚部门合力,提升服务效率。凝聚要素保障部门合力,积极做好意向企业到园区考察、选址,企业入驻、装修、投产等服务工作,帮助意向企业“快速、直观、全面”地了解园区基本情况。通过实地走访调研的形式,详细了解在建、投产等企业遇到的各种问题,并及时给予协调解决,全力营造园区优质营商环境,不断提升园区满意度。成立落地项目服务专班,抽调专人对落地重点项目实施全过程、无缝隙的“帮办”“代办”服务。加强园区综合执法,加大违章乱建、占道经营、油烟治理、安全生产、环境保护、市政养护等整治力度。(责任部门:县行政审批服务局、县发展改革局、县综合行政执法局、县住房城乡建设局、县自然资源和规划局、县财政局、县商务局、市生态环境局泗水县分局、泗水经济开发区)
(七)体制机制优化提升专项行动
1.推进以“全员聘任制、绩效工资制”为核心的人事薪酬制度改革方案落地落实,配齐配强编制,招聘一批“公益岗”人员,进一步激发开发区内生活力。(责任部门:县委编办、泗水经济开发区)
2.创新招商机制,开展市场化招商。剥离开发区开发运营职能,推行管委会+公司运营体制,扶持壮大县域国有企业,全方位主导或参与专业园区、基础设施、服务平台建设。设立招商公司,作为完全市场竞争主体,承担开发区招商引资任务,实行市场化、专业化招商。(责任部门:县投促中心、泗水经济开发区、汇鑫公司)
3.创新招商理念,搭建“互联网+招商”新平台。泗水经济开发区持续优化“线上与线下相结合”的招商推介方式,搭建“投资开发区”平台,不断拓展招商资源,打响开发区招商引资特色品牌。(责任部门:泗水经济开发区、县投促中心)
4.健全完善财税政策。完善泗水经济开发区财政预算管理和独立核算机制。自2023年起,县财政连续3年安排专项资金支持泗水经济开发区建设,其控制规划范围内的企业全部纳入开发区税务管理。对泗水经济开发区地方税收增量部分,以2022年完成数为基数,按年增量的100%予以拨付。泗水经济开发区区域内的非税收入,原则上按照县留成部分的70%返还。开发区商住用地出让总价款全额入库,提取农业开发资金、土地收益基金、土地出让业务费后,形成的土地出让收入作为专项补助全部返还。泗水经济开发区人员工资经费保障由开发区税收增量部分(地方级)自行解决。开发区正式在编工作人员按对应级别重新套改工资,以此为基准,发放基础工资、岗位工资和绩效工资。(责任部门:县财政局、县税务局、泗水经济开发区、汇鑫公司)
三、保障措施
(一)加强组织领导。成立由县政府主要领导为组长,县政府分管领导为副组长,县直有关部门、单位主要负责人为成员的泗水县产业发展综合承载能力提升工程领导小组,及时研究解决工作推进中的困难和问题,协调推进工作开展。领导小组办公室设在泗水经济开发区管委会,负责做好有关日常工作,抓好推进落实,及时通报情况。各相关部门要成立工作专班,制定专项工作方案,完善具体措施和支持政策,因地制宜,创新举措,强力推进专项行动各项任务落实。
(二)加强工作调度。实行工作情况月报制度,定期对各部门工作落实情况进行通报,激励创先争优,高质量推进。对产业发展综合承载能力提升工程重要政策、重点任务、专项资金项目落实等情况,纳入县委、县政府督查工作范围,组织专项督导检查、跟踪问效。
(三)加强宣传引导。综合运用各类媒体,加大对产业发展综合承载能力提升工程的宣传力度,营造推进产业高质量发展的浓厚氛围。抓好典型示范,及时发现、总结和宣传工作中涌现出的好经验、好做法,培树典型,示范带动,形成对标先进、勇于创新、增比进位的良好风气,带动促进专项行动的开展。
附件:泗水经济开发区综合承载
能力提升工作配档表








打印
关闭