泗政办字〔2022〕38号泗水县人民政府办公室关于印发《泗水县3岁以下婴幼儿服务能力提升三年工作方案(试行)》的通知
各镇人民政府、街道办事处,县政府各部门,各企事业单位:
《泗水县3岁以下婴幼儿服务能力提升三年工作方案(试行)》已经县政府同意,现印发给你们,请认真贯彻执行。
泗水县人民政府办公室
2022年9月21日
泗水县3岁以下婴幼儿服务能力提升
三年工作方案(试行)
为贯彻落实《国务院办公厅关于促进3岁以下婴幼儿照护服务发展的指导意见》(国办发〔2019〕15号)《山东省人民政府办公厅关于促进3岁以下婴幼儿照护服务发展的实施意见》(鲁政办发〔2020〕9号)及《济宁市人民政府办公室关于促进3岁以下婴幼儿照护服务发展的实施方案的通知》(济政办字〔2020〕48号)等文件精神,大力发展我县3岁以下婴幼儿照护服务(以下简称婴幼儿照护服务),制定本方案。
一、工作目标
“十四五”期间,全县通过发展多种形式的婴幼儿照护服务,逐步构建起布局合理、功能完善、覆盖城乡的婴幼儿照护服务体系,建立政策法规体系和标准规范体系,多元化、多样化、覆盖城乡的婴幼儿照护服务体系基本形成,婴幼儿照护服务水平明显提升。
2022年,至少建成1个县级公办婴幼儿照护服务机构、3个乡镇婴幼儿照护服务机构,园区、用人单位至少建成1个婴幼儿照护服务设施;新增托位620个,累计托位数达到1800个,千人口托位数达到3.3个。
2023年,至少建成1个县级公办婴幼儿照护服务机构,2个乡镇婴幼儿照护服务机构,园区、用人单位至少建成1个婴幼儿照护服务设施;全年新增托位500个,累计托位达到2300个,千人口托位数达到4.21个。
2024年,各镇(街道)结合实际再建设一批婴幼儿照护服务机构,全年新增托位500个,累计托位达到2800个,千人口托位数达到5.11个。
二、基本原则
(一)优先发展普惠。将婴幼儿照护服务纳入经济社会发展规划,强化政策引导和统筹引领,充分调动社会力量积极性,健全工作机制,优化发展环境,大力发展普惠性婴幼儿照护服务机构。
(二)压实属地责任。各镇(街道)履行发展婴幼儿照护的主体责任,县政府发挥引导和带动作用,以投资换机制,综合考虑城乡、区域发展特点,根据经济社会发展水平、工作基础和群众需求,有针对性开展婴幼儿照护服务。
(三)加强科学指导。遵循婴幼儿成长特点和规律,为家庭和照护机构提供科学养育指导,促进婴幼儿在身体发育、动作、语言、认知、情感与社会性等方面的全面发展。
(四)严格规范监管。牢固树立安全意识,把婴幼儿安全和健康摆在最为突出位置,严格执行相关法律法规,明确责任主体,做到运营规范,监管到位,确保婴幼儿的安全和健康。
三、主要任务
(一)加强家庭婴幼儿照护支持和指导
1.保障婴幼儿家庭合法权益。落实女方产假、生育假,男方护理假,夫妻双方育儿假等政策,鼓励用人单位采取灵活安排工作时间和工作方式,建立健全假期用工成本分担机制,为婴幼儿照护创造便利条件。支持脱产照护婴幼儿的父母重返工作岗位,多形式提供就业指导、职业技能培训及就业信息服务,拓宽就业渠道,支持婴幼儿父母就业。(责任单位:各镇街,县人力资源社会保障局、县总工会、县医保局。以下均需各镇街落实,不再单列。以下责任单位均按照部门排序)
2.加强家庭照护指导。依托医疗卫生机构、婴幼儿照护服务机构及妇女儿童活动中心等平台,采取“线上+线下”方式,为婴幼儿家庭提供婴幼儿保健、安全防护、照护技能及儿童早期发展等指导服务。依托妇幼保健机构开设母婴课堂、儿童保健等服务项目,传播科学育儿知识,在开展免费指导服务基础上,为有需求的婴幼儿家庭提供个性化服务。鼓励具有专业经验的退休教师及医生发挥积极作用,为社区内婴幼儿家庭提供科学育儿指导志愿服务。创新建立企业、社区小型托育点和家庭互助式托育共享平台,开展家庭托育试点,到2025年,社区托育指导服务覆盖率达到70%。(责任单位:县卫生健康局、县妇联、县总工会)
3.积极推进“医育结合”。建立卫生保健指导员制度,对已备案的婴幼儿照护服务机构配备健康指导员,开展卫生保健指导及健康检查,实现科学养育。县级妇幼保健机构要指导婴幼儿照护服务机构制定膳食供应标准、照护日程,落实预防婴幼儿伤害措施。将开展新生儿访视、新生儿疾病筛查、预防接种、儿童中医药健康管理、疾病防控、安全防护等纳入基本公共卫生服务范围。到2025年,每千名儿童拥有儿科执业(助理)医生0.85名、床位增至2.2张,每所乡镇卫生院、社区卫生服务中心至少配备1名提供规范儿童基本医疗服务的全科医生或儿童保健医生。3岁以下儿童系统管理率保持在90%以上。(责任单位:县卫生健康局)
(二)多渠道增加普惠托育服务供给
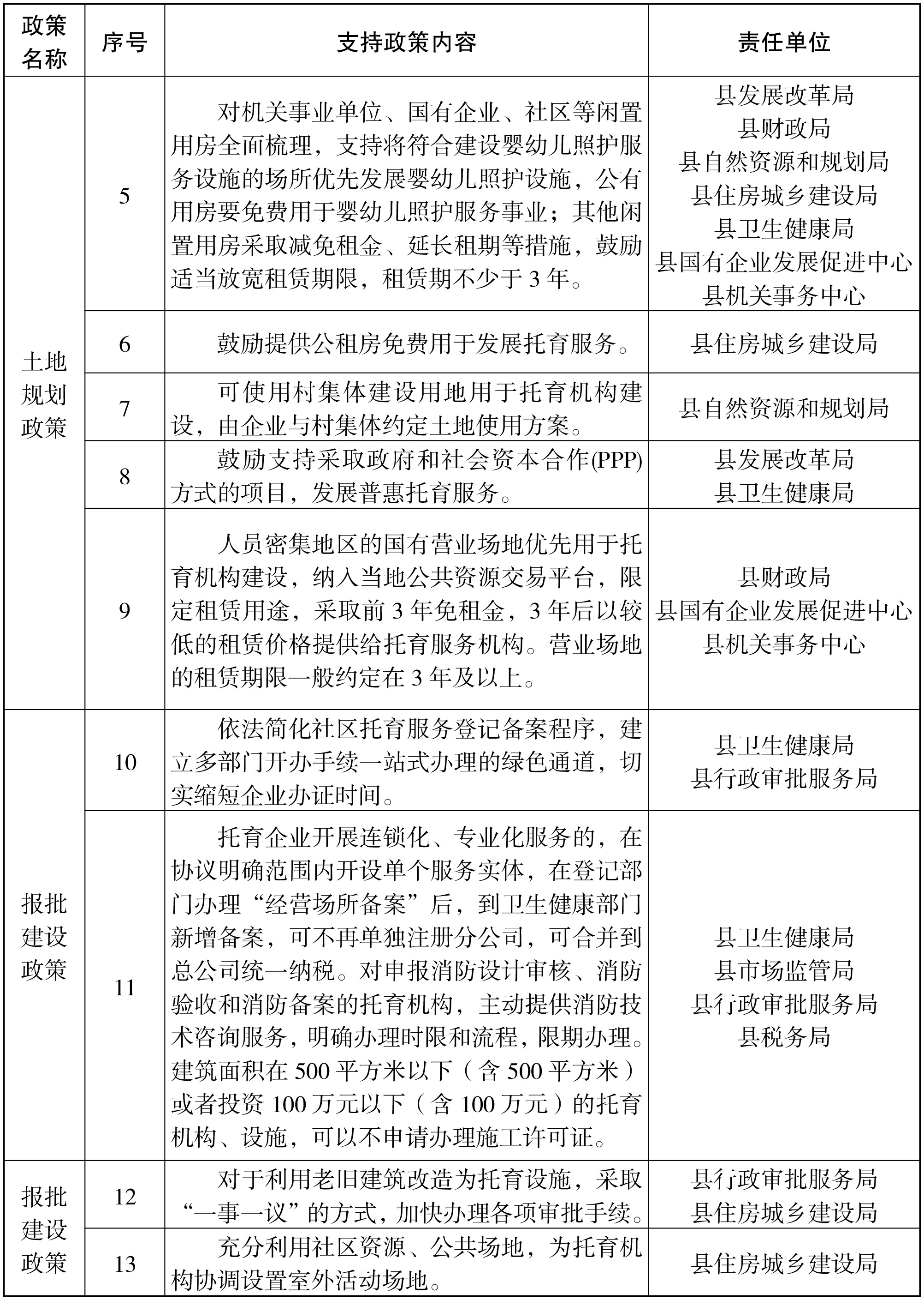
4.统筹规划建设。将婴幼儿照护服务设施建设纳入“十四五”国民经济和社会发展规划、城市建设发展规划及卫生与健康规划,建立覆盖城乡的婴幼儿照护服务体系。新建居住区按照每千常住人口不少于10个托位,每个托位建筑面积不少于8平方米的标准纳入规划条件。对已建成无婴幼儿照护服务设施的居住区,在2025年前通过购置、置换、租赁等方式,按照每千常住人口不少于8个托位的标准予以完善。婴幼儿照护服务设施及配套安全设施,与住宅同步规划、同步建设、同步验收、同步交付使用。支持以集中配建方式统筹建设婴幼儿照护服务设施。(责任单位:县发展改革局、县自然资源和规划局、县住房城乡建设局、县卫生健康局、县行政审批服务局)
5.强化场地设施保障。综合利用社区卫生服务中心、幼儿园等公共服务资源,改建普惠性婴幼儿照护服务设施。对机关事业单位、国有企业、社区等闲置用房全面梳理,支持将符合建设婴幼儿照护服务设施的场所优先发展婴幼儿照护设施,公有用房要免费用于普惠性婴幼儿照护服务事业;其他闲置用房采取减免租金、延长租期等措施,鼓励适当放宽租赁期限,租赁期不少于3年。(责任单位:县发展改革局、县自然资源和规划局、县住房城乡建设局、县卫生健康局、县行政审批服务局、县机关事务服务中心、县泗兴集团)
6.积极推动社会参与。采取公建民营、民办公助、政府购买服务、委托管理等形式,支持社会力量依法举办各类婴幼儿照护服务机构。支持在就业人群密集的产业聚集区域或办公场所建设婴幼儿照护服务设施。2022年,县级及各镇(街道)要利用机关、企业事业单位、产业园区采取单独建设或联建的方式,至少建成1个婴幼儿照护服务设施,为单位职工提供福利性婴幼儿照护服务,有条件的可向附近居民开放。(责任单位:县发展改革局、县住房城乡建设局、县卫生健康局、县国有企业发展促进中心、县总工会)
(三)发展多种形式的婴幼儿照护服务机构
7.建设公办托育示范机构。参照市级综合托育服务中心标准,建设泗水县婴幼儿照护示范服务机构,设置托位规模原则上不低于60个,并达到《济宁市托育机构质量评价标准》一类等级,鼓励采取公建公营、公建国营、公建民营的方式运营。(责任单位:县发展改革局、县住房城乡建设局、县卫生健康局、县养老托育指挥部)
8.支持托幼一体化发展。鼓励现有公办和民办幼儿园在满足3-6岁儿童入园需求基础上,创造条件增设托班,招收2-3岁幼儿,每班托位不超过20个。教育部门负责对幼儿园托班进行科学保教指导和监督管理,卫健部门负责对幼儿园托班进行卫生保健、膳食营养、疾病预防指导和监督管理。2022年后新建、扩建幼儿园的,将开设托班纳入幼儿园规划建设。已经取得《卫生综合评价报告》的,不再单独进行卫生评价。开设托班的幼儿园每学期向所在辖区教育部门报告收托情况,教育部门同步抄送同级卫健部门,实现信息精准一致、互通共享。(责任单位:县教育体育局、县卫生健康局)
9.鼓励用人单位兴办托班。鼓励党政机关、医院、学校等事业单位,通过自建自营或委托运营等方式,发展普惠性婴幼儿照护服务。引导工会利用现有活动场所,举办婴幼儿照护示范中心。支持大型连锁商超依托经营网点,探索举办连锁化婴幼儿照护服务机构。支持大型产业园区、企业采用单独或联合举办的方式,在工作场所或就近为职工提供福利性婴幼儿照护服务,同时鼓励向附近居民开放。在城镇流动人口集聚区设置活动培训场所,提供集中托育、养护培训等服务。(县发展改革局、县国有企业发展促进中心、县机关事务局、县卫生健康局、县总工会、县商务局)
10.打造连锁化品牌。积极探索优质婴幼儿照护机构领办多个服务点的“1+N”婴幼儿照护服务供给模式。鼓励国有资本与品牌婴幼儿照护服务企业合作,参与婴幼儿照护设施建设,探索建立覆盖城乡的婴幼儿照护服务联合体,实现资源共享、标准统一、服务规范。到2022年底,至少引进或培育1家连锁婴幼儿照护服务机构。(责任单位:县卫生健康局、县国有企业发展促进中心)
(四)健全完善婴幼儿照护服务监管体系
11.落实登记备案制度。各类婴幼儿照护服务机构要按照《济宁市托育机构登记和备案办法(试行)》进行登记和备案,住建、卫健等部门要指导婴幼儿照护机构按标准建设和设置。举办托班的幼儿园,向所在辖区教育部门提出申请,经教育部门审核后,到卫健部门备案。实行“一照多址”改革,已完成登记和备案的婴幼儿照护服务机构,在全县范围内建设运营“1+N”托育服务点,在登记部门办理经营场所备案后,到卫健部门新增备案。卫健部门定期在官方网站上公布婴幼儿照护服务机构备案、变更、注销等信息。(责任单位:县卫生健康局、县教育体育局、县住房城乡建设局、县行政审批服务局、县市场监管局)
12.规范运营管理。指导婴幼儿照护服务机构按照《幼儿园、托儿所建筑设计规范》《济宁市托育机构设置标准(试行)》《济宁市托育机构管理规范(试行)》等相关规范进行升级改造,按照《国家卫生健康委员会关于印发托育机构保育指导大纲(试行)的通知》(国卫人口发〔2021〕2号)、《国家卫生健康委办公厅关于印发托育机构婴幼儿伤害预防指南(试行)的通知》(国卫办人口函〔2021〕19号)规范照护服务行为,促进机构标准化运营。建立信息公示制度,婴幼儿照护服务机构应当在经营场所对法人登记证明、备案回执、食品经营许可证、收费标准及从业人员健康证明等信息进行公示。(责任单位:县卫生健康局、县教育体育局、县住房城乡建设局)
13.强化智慧监管。结合济宁市托育管理智慧云平台,对婴幼儿照护服务机构服务行为进行全程监督,将婴幼儿照护机构基本信息、安全运行、入托管理、卫生保健等纳入智慧监管范围,促进婴幼儿照护服务机构规范健康发展。(责任单位:县卫生健康局、县教育体育局、县公安局、县行政审批服务局、县市场监管局)
14.压实安全责任。建立健全各类婴幼儿照护服务机构安全管理制度,督促机构落实安全主体责任,按要求配备相应的消防和安全设施、器材及安保人员,实行24小时设防,安装一键式报警器和视频监控系统并与公安机关、智慧云平台联网,监控录像资料保存30日以上。按属地管理原则,各镇(街道)对婴幼儿照护服务的规范发展和安全监管负主要责任。相关职能部门按照各自职责,定期开展业务指导、监督检查、安全巡查等。加强卫健、教体、市场监管、公安、住建、应急、消防救援等多部门协作,定期开展部门联合执法,严防安全事故发生,确保安全底线。(责任单位:县卫生健康局、县教育体育局、县公安局、县住房城乡建设局、县应急局、县市场监管局、县消防救援大队)
(五)强化婴幼儿照护服务要素保障
15.加强服务指导。建立县、镇(街道)婴幼儿照护服务指导体系,负责开展卫生综合评价、业务指导、咨询服务;开展婴幼儿照护服务机构负责人及卫生保健人员培训;根据示范机构评估标准,定期组织评估;指导婴幼儿照护服务机构做好突发公共卫生事件、传染病、常见病与多发病的防控及饮食用药安全、饮用水卫生、环境卫生等工作。积极参加婴幼儿托育服务行业协会,强化行业规范自律。(责任单位:县卫生健康局)
16.强化资金支持。压实主体责任,县政府每年统筹安排专项资金,支持发展托育服务。充分发挥县级资金引导和带动作用,加大奖补力度,助推托育能力提升。①加大建设补助力度。县政府对在2022年以后完成建设的新建托育机构(含幼儿园托班)按照每个托位2000元的标准给予建设补助,经验收合格后发放到相关机构。②发放运营补助。县政府对已登记备案的普惠托育机构,根据机构收托人数,乳儿班按3000元/人/年的标准给予补助,其他班按2000元/人/年的标准给予补助;幼儿园单独开设托班,且经登记备案按普惠标准提供服务的,同等享受普惠托育机构运营补助。③给予连锁补助。在全县范围内连锁经营(同一投资主体)3家及以上托育机构(每家不低于50个托位),或1家托育机构托位供给150个及以上的,县政府给予5万元一次性补助。④加强示范奖补。2022年获得市级普惠托育示范机构,县政府按照每个示范机构5万元给予奖补。(责任单位:县财政局、县卫生健康局)
17.降低运营成本。通过提供场地、减免租金等政策措施,支持社会力量、用人单位举办婴幼儿照护服务机构。婴幼儿照护服务机构用电、用水、用气、用暖按居民生活价格执行。认真落实3岁以下婴幼儿照护个人所得税专项附加扣除等国家税收优惠政策。协调地方金融机构为托育项目建设创新服务,合理降低融资成本。鼓励保险资金投资婴幼儿照护服务领域,承保婴幼儿照护服务责任保险和婴幼儿人身意外险。优化机构登记、备案等程序,切实优化托育服务营商环境。(责任单位:县发展改革局、县财政局、县行政审批服务局、济宁银保监分局泗水监管组、县税务局)
18.明确普惠收费标准。按照质量有保障、价格可承受、方便可及的普惠性导向,综合考虑我县居民收入水平、服务成本、合理利润等因素,主城区托育费收费标准乳儿班不高于2500元/人/月,托小班、托大班和混龄班不高于1900元/人/月,镇(街道)可根据本地实际,参照主城区标准自行定价。(责任单位:县发展改革局、县教育体育局、县卫生健康局)
19.加强人才培养。实施校企合作,支持职业学校开设婴幼儿照护服务相关专业,与用人单位合作开展订单培养。支持符合条件的民办培训机构开展从业人员技能培训,将婴幼儿照护服务技能培训纳入职业技能培训内容,落实职业培训补贴。县级依托婴幼儿照护服务机构至少建成1家实训基地,开展从业人员职业道德、心理健康、职业技能和安全照护培训。(责任单位:县教育体育局、县财政局、县人力资源社会保障局、县卫生健康局)
四、组织实施
(一)强化组织领导。各镇(街道)要高度重视婴幼儿照护服务工作,列入重要议事日程,纳入目标绩效考核,每年将辖区内婴幼儿照护服务发展工作情况报县卫生健康局。县级成立养老托育指挥部,定期研究解决婴幼儿照护服务工作中存在的问题。
(二)强化部门协调。婴幼儿照护服务发展工作由卫健部门牵头,发展改革、教体、公安、民政、财政、人力资源社会保障、自然资源、住房城乡建设、行政审批服务、市场监管、地方金融监管、消防救援、税务等部门要按照各自职责,加强对婴幼儿照护服务的指导、监督和管理。积极发挥工会、共青团、妇联、计划生育协会等群团组织和行业协会的作用,加强社会监督,强化行业自律,有力推进婴幼儿照护服务健康发展。
(三)强化宣传引导。各镇(街道)、各有关部门(单位)要加大婴幼儿照护服务政策的宣传力度,引导社会力量积极参与婴幼儿照护服务发展。要加大宣传托育服务工作经验,推动形成具有泗水特色的婴幼儿照护服务发展模式。
(四)强化监督评价。将婴幼儿照护服务工作纳入政府督查事项。对各镇(街道)、各部门(单位)贯彻落实相关决策部署、政策措施等情况开展督查,定期通报工作推进情况。各镇(街道)切实履行对婴幼儿照护服务机构资格准入、安全监管、规范发展的主要责任,各相关部门按照各自职责履行监管责任。
本方案自印发之日起实施,有效期至2024年12月31日。
附件:1.泗水县“十四五”时期
3岁以下婴幼儿托位年度
指标分解表
2.泗水县促进3岁以下婴幼
儿照护服务发展政策清单

打印
关闭