首页
>
专题专栏
>
热点专题
>
行政执法公示
>
事前公开
>
执法流程
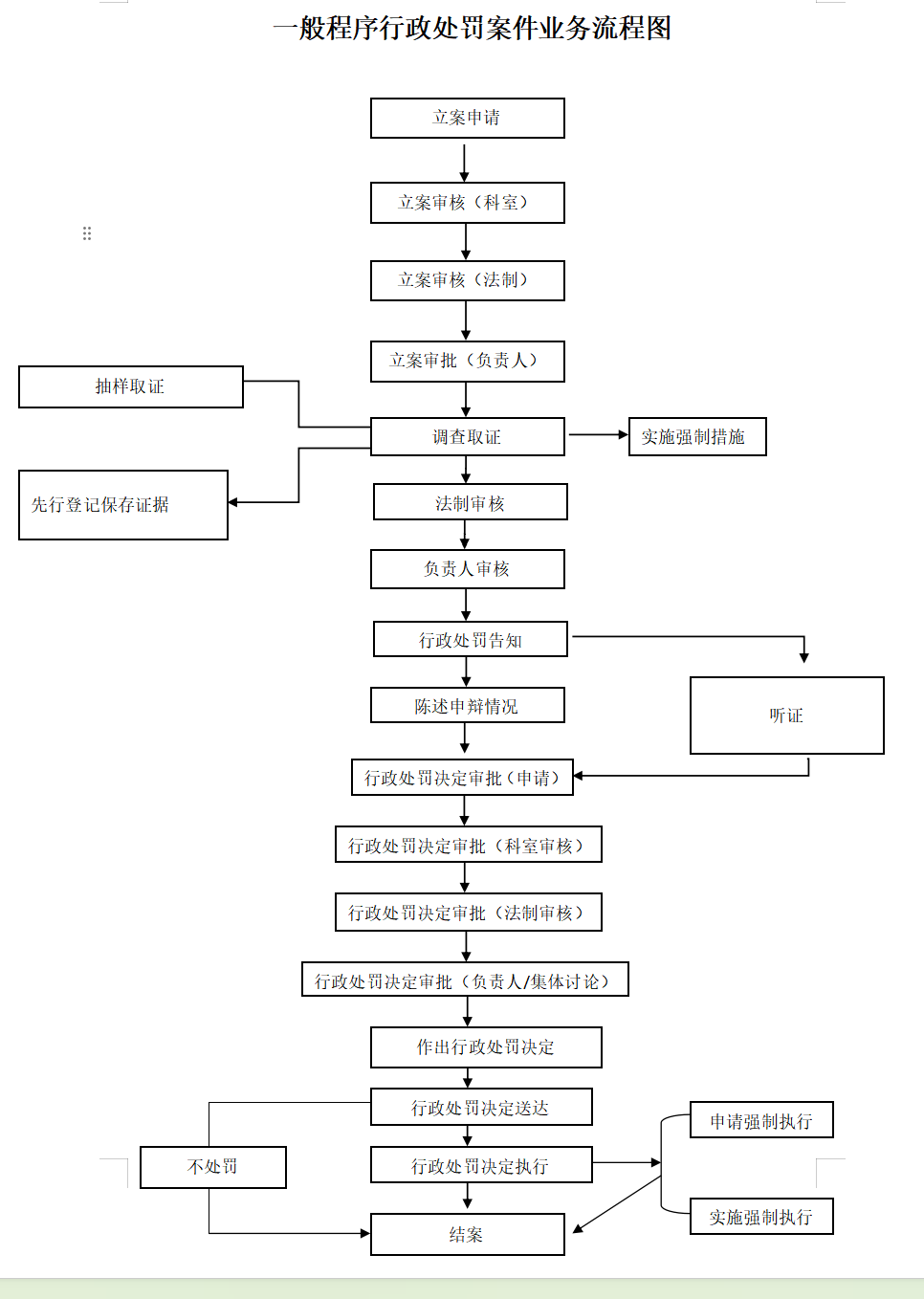
泗水县卫生健康局行政处罚流程图
时间:2025-12-01 16: 35
【字号:
大
中
小
】
浏览次数:
次
来源:泗水县卫生健康局
分享至:
【打印此页】
【关闭窗口】